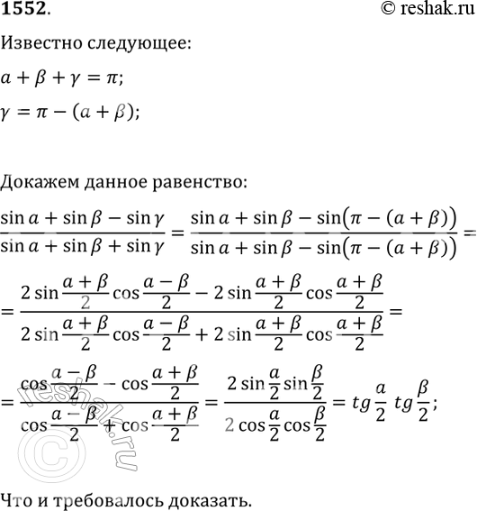
Упражнение 1552 ГДЗ Макарычев Миндюк 9 класс (Углубленный) (Алгебра)
1552. Докажите, что если ?+?+?=?, то (sin(?)+sin(?)-sin(?))/(sin(?)+sin(?)+sin(?))=tg(?/2)tg(?/2).

Ниже вариант решения задания из учебника Макарычев, Миндюк, Нешков 9 класс, Просвещение:
1552. Докажите, что если ?+?+?=?, то (sin(?)+sin(?)-sin(?))/(sin(?)+sin(?)+sin(?))=tg(?/2)tg(?/2).
