Упражнение 283 ГДЗ Рыбченкова Александрова 9 класс (Русский язык)
283 Выразительно прочитайте предложения из произведений А. С. Пушкина. Определите смысловые отношения между частями сложных предложений. Составьте схемы этих предложений. 1.

Ниже вариант решения задания из учебника Рыбченкова, Александрова, Загоровская 9 класс, Просвещение:
283 Выразительно прочитайте предложения из произведений А. С. Пушкина. Определите смысловые отношения между частями сложных предложений. Составьте схемы этих предложений.
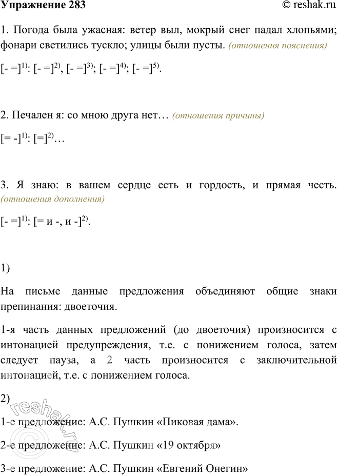
1. Погода была ужасная: ветер выл, мокрый снег падал хлопьями; фонари светились тускло; улицы были пусты. (отношения пояснения)
[- =]1): [- =]2), [- =]3); [- =]4); [- =]5).
2. Печален я: со мною друга нет… (отношения причины)
[= -]1): [=]2)…
3. Я знаю: в вашем сердце есть и гордость, и прямая честь. (отношения дополнения)
[- =]1): [= и -, и -]2).
1. Что объединяет эти предложения на письме? С какой интонацией они произносятся?
На письме данные предложения объединяют общие знаки препинания: двоеточия.
1-я часть данных предложений (до двоеточия) произносится с интонацией предупреждения, т.е. с понижением голоса, затем следует пауза, а 2 часть произносится с заключительной интонацией, т.е. с понижением голоса.
2*. Знаете ли вы, из каких произведений эти строки?
1-е предложение: А.С. Пушкин «Пиковая дама».
2-е предложение: А.С. Пушкин «19 октября»
3-е предложение: А.С. Пушкин «Евгений Онегин»
