Упражнение 12.14 ГДЗ Погорелов 7-9 класс (Геометрия)
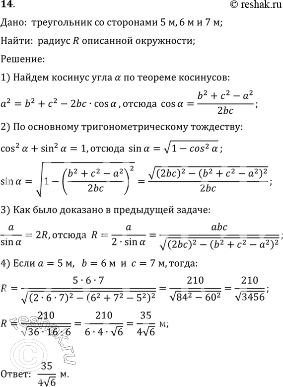
14. Как найти радиус окружности, описанной около треугольника, зная его стороны? Найдите радиус окружности, описанной около треугольника со сторонами 5 м, 6 м, 7 м.

Ниже вариант решения задания из учебника Погорелов 9 класс, Просвещение:
14. Как найти радиус окружности, описанной около треугольника, зная его стороны? Найдите радиус окружности, описанной около треугольника со сторонами 5 м, 6 м, 7 м.
