Упражнение 159 ГДЗ Колягин Ткачёва 9 класс (Алгебра)
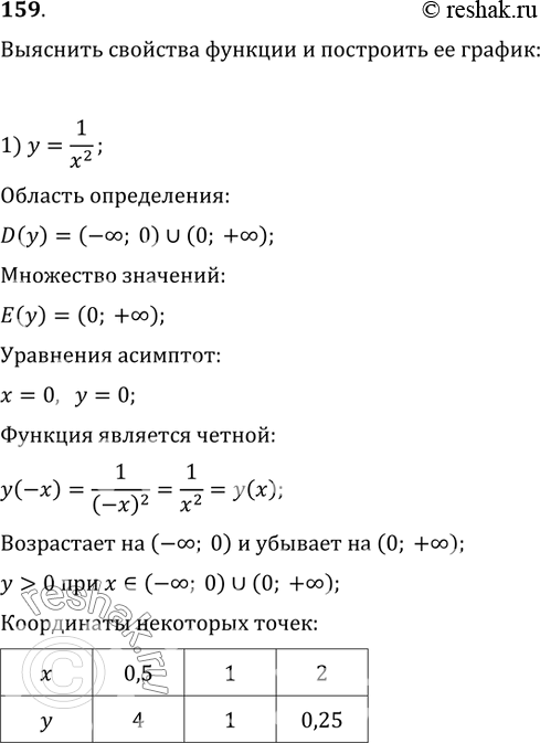
159. Выяснить свойства функции и построить её график: 1) y=1/x^2; 2) y=1/x^3; 3) y=3-1/x^2; 4) y=1/(x-1)^3-2.





Ниже вариант решения задания из учебника Колягин, Ткачёва, Фёдорова 9 класс, Просвещение:
159. Выяснить свойства функции и построить её график:
1) y=1/x^2; 2) y=1/x^3; 3) y=3-1/x^2; 4) y=1/(x-1)^3-2.
