Упражнение 561 ГДЗ Дорофеев Суворова 9 класс (Алгебра)
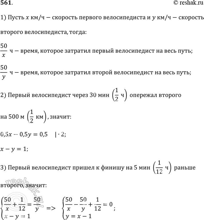
561. Два велосипедиста одновременно стартовали по кольцевому шоссе на 50 км. Известно, что первый велосипедист через 30 мин после старта опережал второго на 500 м и пришёл к финишу на 5 мин раньше второго.


Ниже вариант решения задания из учебника Дорофеев, Суворова, Бунимович 9 класс, Просвещение:
561. Два велосипедиста одновременно стартовали по кольцевому шоссе на 50 км. Известно, что первый велосипедист через 30 мин после старта опережал второго на 500 м и пришёл к финишу на 5 мин раньше второго. Найдите скорость первого велосипедиста.
