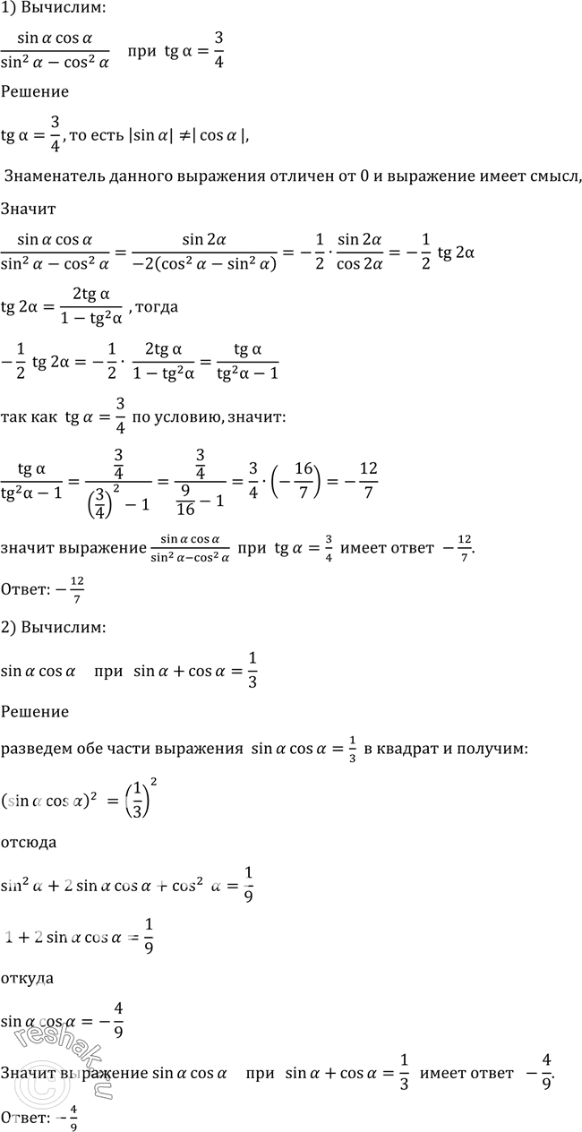
Упражнение 1276 ГДЗ Алимов 10-11 класс (Алгебра)
1276 1) sinacosa/(sin2a-cos2a) при tga=3/4; 2) sinacosa, если sina+cosa=1/3.


Ниже вариант решения задания из учебника Алимов, Колягин, Ткачёва 11 класс, Просвещение:
1276 1) sinacosa/(sin2a-cos2a) при tga=3/4;
2) sinacosa, если sina+cosa=1/3.
