Упражнение 1526 ГДЗ Алимов 10-11 класс (Алгебра)
1526 В конус с заданным объёмом V вписана пирамида, в основании которой лежит равнобедренный треугольник с углом при вершине, равным а.





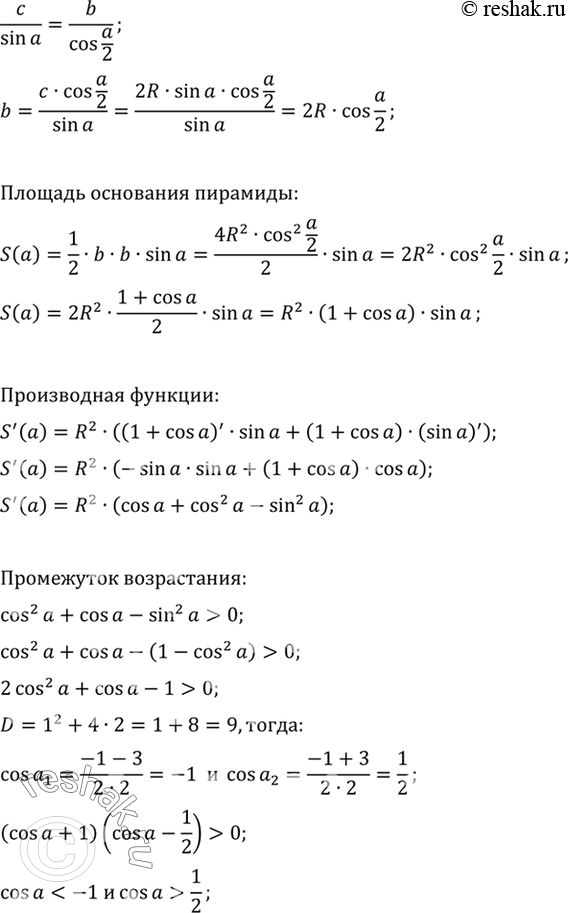
Ниже вариант решения задания из учебника Алимов, Колягин, Ткачёва 11 класс, Просвещение:
1526 В конус с заданным объёмом V вписана пирамида, в основании которой лежит равнобедренный треугольник с углом при вершине, равным а. При каком значении а объём пирамиды будет наибольшим?
