Упражнение 1531 ГДЗ Алимов 10-11 класс (Алгебра)
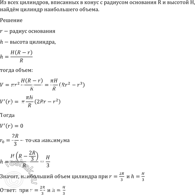
1531 Из всех цилиндров, вписанных в конус с радиусом основания R и высотой Н, найти цилиндр наибольшего объёма.



Ниже вариант решения задания из учебника Алимов, Колягин, Ткачёва 11 класс, Просвещение:
1531 Из всех цилиндров, вписанных в конус с радиусом основания R и высотой Н, найти цилиндр наибольшего объёма.
