Упражнение 866 ГДЗ Алимов 10-11 класс (Алгебра)
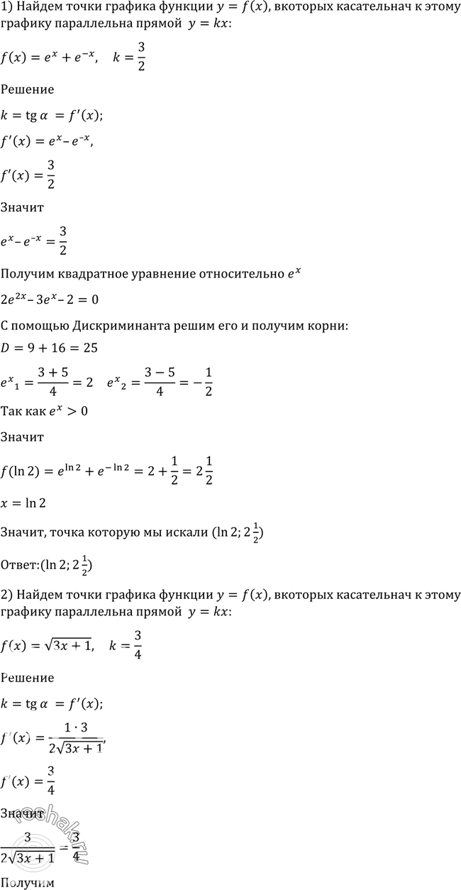
866 Найти точки графика функции у = f (х), в которых касательная к этому графику параллельна прямой у = kx: 1) f(x)=ex + e^-x, k=3/2;






Ниже вариант решения задания из учебника Алимов, Колягин, Ткачёва 11 класс, Просвещение:
866 Найти точки графика функции у = f (х), в которых касательная к этому графику параллельна прямой у = kx:
1) f(x)=ex + e^-x, k=3/2;
2) f(x)= корень (3x+1), k=3/4;
3) f(x)=sin2x, k=2;
4) f(x)=x+sinx, k=0.
