☰ Меню
4 класс
5 класс
6 класс
7 класс
8 класс
9 класс
10 класс
11 класс
4 класс
Математика
Окружающий мир
Русский язык
Английский
Литературное чтение
5 класс
Биология
Математика
Русский язык
География
История
Информатика
Английский
Обществознание
Литература
6 класс
Биология
Математика
Обществознание
Русский язык
География
История
Информатика
Английский
Литература
7 класс
Алгебра
Биология
Химия
Физика
Обществознание
Русский язык
География
Геометрия
История
Информатика
Английский
Литература
8 класс
Алгебра
Биология
Химия
Физика
Обществознание
Русский язык
География
Геометрия
История
Информатика
Английский
Литература
9 класс
Алгебра
Биология
Химия
Физика
Обществознание
Русский язык
География
Геометрия
История
Информатика
Английский
Литература
10 класс
Алгебра
Биология
Химия
Физика
Обществознание
Русский язык
География
Геометрия
История
Информатика
Английский
Литература
11 класс
Алгебра
Биология
Химия
Физика
Обществознание
Русский язык
География
Геометрия
История
Информатика
Английский
Литература
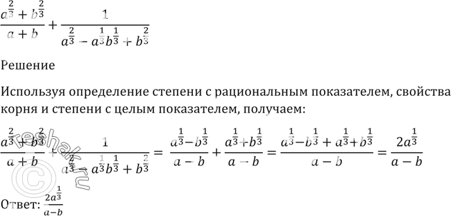
Упражнение 88 ГДЗ Алимов 10-11 класс (Алгебра)
Перейти к тексту задания
← Предыдущее задание 87
Решебник Алимов 10-11 класс Алгебра
Следующее задание 89 →
← Предыдущий ответ 87
Решебник Алимов 10-11 класс Алгебра
Следующий ответ 89 →
Навигация по заданиям
…
83
84
85
86
87
88
89
90
91
92
93
…