Упражнение 944 ГДЗ Алимов 10-11 класс (Алгебра)
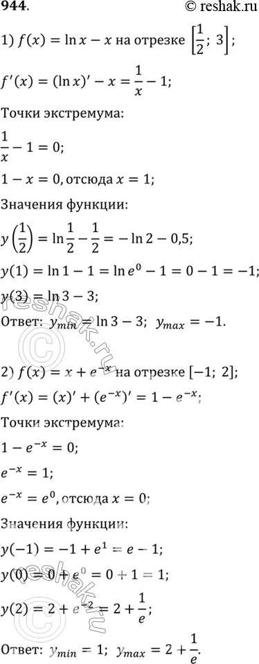
944 Найти наибольшее и наименьшее значения функции: 1) f(x) =lnx - x на отрезке [1/2;3]; 2) f(x) =x + e^-x на отрезке [-1;2];
![Решение задачи: 944 Найти наибольшее и наименьшее значения функции: 1) f(x) =lnx - x на отрезке [1/2;3]; 2) f(x) =x + e^-x на отрезке [-1;2];](solutions/algebra/11/52/1-944.png)
![Решение задачи: 944 Найти наибольшее и наименьшее значения функции: 1) f(x) =lnx - x на отрезке [1/2;3]; 2) f(x) =x + e^-x на отрезке [-1;2];](solutions/algebra/11/52/2-944-.png)
![Решение задачи: 944 Найти наибольшее и наименьшее значения функции: 1) f(x) =lnx - x на отрезке [1/2;3]; 2) f(x) =x + e^-x на отрезке [-1;2];](solutions/algebra/11/52/3-944.png)
![Решение задачи: 944 Найти наибольшее и наименьшее значения функции: 1) f(x) =lnx - x на отрезке [1/2;3]; 2) f(x) =x + e^-x на отрезке [-1;2];](solutions/algebra/11/52/4-944-.png)
![Решение задачи: 944 Найти наибольшее и наименьшее значения функции: 1) f(x) =lnx - x на отрезке [1/2;3]; 2) f(x) =x + e^-x на отрезке [-1;2];](solutions/algebra/11/52/5-944--.png)
Ниже вариант решения задания из учебника Алимов, Колягин, Ткачёва 11 класс, Просвещение:
944 Найти наибольшее и наименьшее значения функции:
1) f(x) =lnx - x на отрезке [1/2;3];
2) f(x) =x + e^-x на отрезке [-1;2];
3) f(x) =2cosx-cos2x на отрезке [0;пи].
