Упражнение 947 ГДЗ Алимов 10-11 класс (Алгебра)
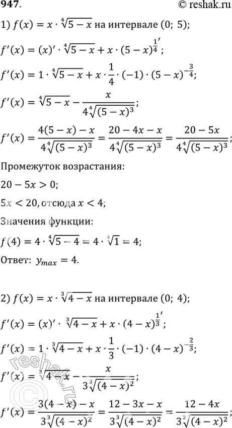
947 Найти наибольшее значение функции: 1) x корень 4 степени (5-х) на интервале (0; 5); 2) х корень 3 степени (4-x) на интервале (0;





Ниже вариант решения задания из учебника Алимов, Колягин, Ткачёва 11 класс, Просвещение:
947 Найти наибольшее значение функции:
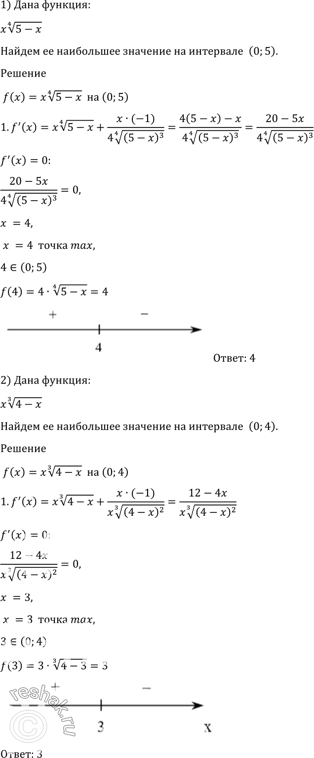
1) x корень 4 степени (5-х) на интервале (0; 5);
2) х корень 3 степени (4-x) на интервале (0; 4);
3) корень 3 степени (x2(1-х)) на интервале (0; 1);
4) корень 3 степени (х2 -4х + 6)^-1 на интервале (-1; 5).
