Упражнение 729 ГДЗ Алимов 10-11 класс (Алгебра)
729 Построить график функции и выяснить её свойства: 1) у = 1 - sin х; 2) у = 2 + sin х;










Ниже вариант решения задания из учебника Алимов, Колягин, Ткачёва 11 класс, Просвещение:
729 Построить график функции и выяснить её свойства:
1) у = 1 - sin х;
2) у = 2 + sin х;
3) у = sin Зх;
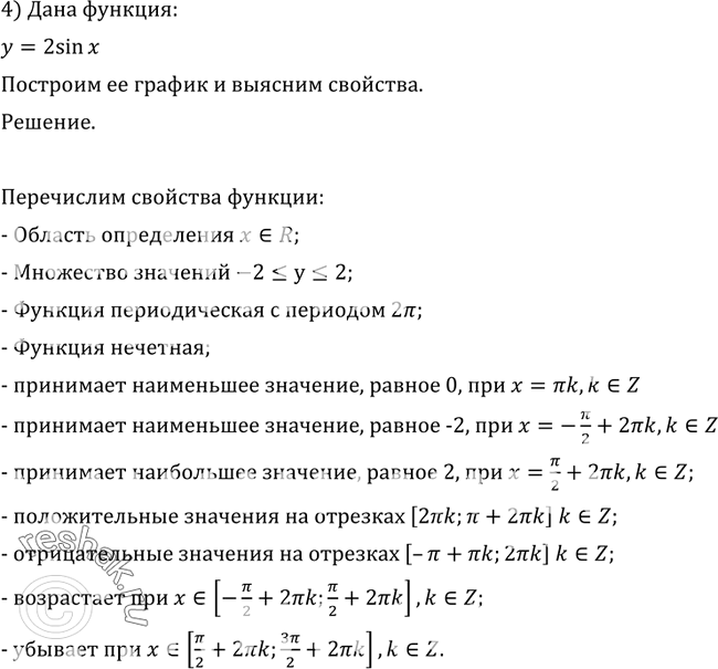
4) у = 2 sin х.