Упражнение 730 ГДЗ Алимов 10-11 класс (Алгебра)
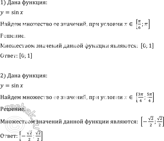
730 Найти множество значений функции у = sin х, если х принадлежит промежутку: 1) [пи/6;пи]; 2) [3пи/4;5пи/4].
![Решение задачи: 730 Найти множество значений функции у = sin х, если х принадлежит промежутку: 1) [пи/6;пи]; 2) [3пи/4;5пи/4].](solutions/algebra/10/53/1-730.png)
![Решение задачи: 730 Найти множество значений функции у = sin х, если х принадлежит промежутку: 1) [пи/6;пи]; 2) [3пи/4;5пи/4].](solutions/algebra/10/53/2-730.png)
Ниже вариант решения задания из учебника Алимов, Колягин, Ткачёва 11 класс, Просвещение:
730 Найти множество значений функции у = sin х, если х принадлежит промежутку:
1) [пи/6;пи];
2) [3пи/4;5пи/4].
