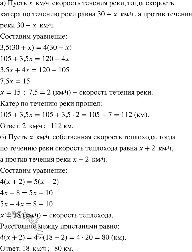
Упражнение 6.171 ГДЗ Дорофеев Суворова 7 класс (Алгебра)
Решите задачу на движение по реке (762—763). 762 а) Катер по течению реки прошёл за 3,5 ч такое же расстояние, какое он проходит за 4 ч против течения реки.

Ниже вариант решения задания из учебника Дорофеев, Суворова, Бунимович 7 класс, Просвещение:
Решите задачу на движение по реке (762—763).
762 а) Катер по течению реки прошёл за 3,5 ч такое же расстояние, какое он проходит за 4 ч против течения реки. Собственная скорость катера 30 км/ч. Определите скорость течения реки. Какое расстояние прошёл катер по течению реки?
б) Теплоход прошёл расстояние между пристанями по течению реки за 4 ч, а против течения реки за 5 ч. Определите собственную скорость теплохода, если скорость течения реки 2 км/ч. Чему равно расстояние между пристанями?
