Упражнение 14(стар учебник) ГДЗ Дорофеев Суворова 7 класс (Алгебра)
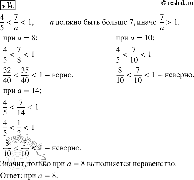
Среди чисел 6, 8, 10 и 14 выберите такое, при котором выполняется неравенство 4/5 *Цитирирование задания со ссылкой на учебник производится исключительно в учебных целях для лучшего понимания разбора решения задания.

Ниже вариант решения задания из учебника Дорофеев, Суворова, Бунимович 7 класс, Просвещение:
Среди чисел 6, 8, 10 и 14 выберите такое, при котором выполняется неравенство 4/5
