Проверьте себя (тест) Глава 9 ГДЗ Дорофеев Суворова 7 класс (Алгебра)
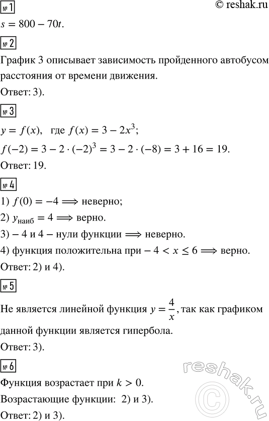
Расстояние между городами 800 км. Поезд идёт из одного города в другой со средней скоростью 70 км/ч. Задайте формулой зависимость расстояния s (в км), которое поезду осталось пройти, от времени движения t (в ч).

Ниже вариант решения задания из учебника Дорофеев, Суворова, Бунимович 7 класс, Просвещение:
Расстояние между городами 800 км. Поезд идёт из одного города в другой со средней скоростью 70 км/ч. Задайте формулой зависимость расстояния s (в км), которое поезду осталось пройти, от времени движения t (в ч).
2. Автобус отправился из города в посёлок и вернулся обратно, сделав в посёлке остановку на один час. Какой из графиков описывает зависимость пройденного автобусом расстояния от времени движения?
3. Дана функция у = f(x), где f(x) = 3 - 2х^3. Найдите f(-2).
4. Функция задана графиком на отрезке [-6; 6]. Выпишите номера верных утверждений:
1) f(0) = -4
2) наибольшее значение функции равно 4
3) -4 и 4 - нули функции
4) функция принимает положительные значения при -4
5. Какая функция не является линейной?
1) у = x/3 2) у = 1 - 5х 3) у = 4/x 4) у = -0,2x
6. Какие из данных линейных функций являются возрастающими функциями? Выпишите соответствующие номера.
1) у = -4х + 2 2) у = 4х 3) у = 2х - 7 4) у = -7х
