Часть l Параграф 30 ГДЗ Рабочая тетрадь Габриелян Остроумов 9 класс (Химия)
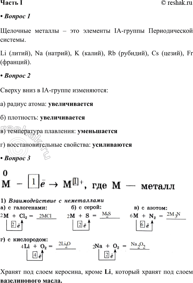
§ 30. Общая характеристика элементов ІА-группы Часть I 1. Щелочные металлы — это элементы _-группы Периодической системы. Запишите их химические знаки и названия Щелочные металлы – это элементы IA-группы Периодической системы.


Ниже вариант решения задания из учебника Габриелян, Остроумов, Сладков 9 класс, Просвещение:
§ 30. Общая характеристика элементов
ІА-группы
Часть I
1. Щелочные металлы — это элементы _-группы Периодической системы. Запишите их химические знаки и названия
Щелочные металлы – это элементы IA-группы Периодической системы.
Li (литий), Na (натрий), K (калий), Rb (рубидий), Cs (цезий), Fr (франций).
2. Сверху вниз в ІА-группе изменяются:
а) радиус атома
б) плотность
в) температура плавления
г) восстановительные свойства
Сверху вниз в IА-группе изменяются:
а) радиус атома: увеличивается
б) плотность: увеличивается
в) температура плавления: уменьшается
г) восстановительные свойства: усиливаются
3. Химические свойства простых веществ описываются общим уравнением
1) Взаимодействие
а) с галогенами:
М + Сl2 = ______
с неметаллами
б) с серой:
М + S = ___
в) с азотом:
М + N2 - ___
г) с кислородом:
Li + О2 _______ _______
Хранят под слоем керосина, кроме _, который хранят под слоем __.
2) Взаимодействие с водой
М + НОН =
Хранят под слоем керосина, кроме Li‚ который хранят под слоем вазелинового масла.
4. Получение — ____ расплавов:
а) хлоридов МСl - > М
б) щелочей МОН - > М
Получение – ЭЛЕКТРОЛИЗ расплавов:
5. Оксиды щелочных металлов проявляют типичные свойства основных оксидов, т. е. взаимодействуют с _
Оксиды натрия и калия получают нагреванием их пероксидов с избытком металла, например:
Оксиды щелочных металлов проявляют типичные свойства основных оксидов, т.е. взаимодействуют c водой, кислотными оксидами и кислотами.
Оксиды натрия и калия получают нагреванием их пероксидов с избытком металла, например:
6. Гидроксиды щелочных металлов МОН (), их растворимость и щелочные свойства усиливаются от к _
Гидроксиды щелочных металлов MOH (ЩЕЛОЧИ), их растворимость и щелочные свойства усиливаются от LiOH к CsOH.
7. Установите соответствие между катионом и цветом, в который он окрашивает пламя.
КАТИОН ЦВЕТ ПЛАМЕНИ
А) Li+ 1) малиновый
Б) Na+ 2) фиолетовый
В) К+ 3) красный
Г) Cs+ 4) жёлтый
А Б В Г
3 4 2 1
