Часть l Параграф 33 ГДЗ Рабочая тетрадь Габриелян Остроумов 9 класс (Химия)
§ 33. Алюминий и его соединения Часть I 1. Строение атома алюминия: 13Al 2. Заполните таблицу, используя дополнительные источники информации. Физические свойства и применение алюминия и его сплавов Алюминий и его сплавы Физические свойства и применение 1.




Ниже вариант решения задания из учебника Габриелян, Остроумов, Сладков 9 класс, Просвещение:
§ 33. Алюминий и его соединения
Часть I
1. Строение атома алюминия: 13Al
2. Заполните таблицу, используя дополнительные источники информации.
Физические свойства и применение алюминия и его сплавов
Алюминий и его сплавы
Физические свойства и применение
1. Алюминий
Физические свойства и применение алюминия и его сплавов
3. Химические свойства алюминия.
1) Реагирует с большинством неметаллов:
а) с галогенами:
б) с серой:
в) с углеродом:
Аl + С1l2 =
Al + S =
Аl + С =_
На воздухе алюминий устойчив, так как на его поверхности образуется
г) с кислородом:
Аl + O2 — ______
Реагирует с водой при удалении оксидной плёнки:
Аl + НОН =
3) Реагирует с кислотами:
Al + НСl =
4) Вытесняет менее активные металлы не только из растворов солей, но и из оксидов:
а) Аl + СuСl2 = ___________ + __________
б) Al + Fe2O3 = ___________ + __________
5) Реагирует с растворами щелочей:
Al + NaOH + Н2О = Na[Al(OH)4] + ________
Ионные уравнения:
Электронный баланс:
4. Оксид алюминия _
1) Нахождение в природе:
2) Химические свойства:
а) реагирует с кислотами (напишите пример и ионные уравнения):
б) реагирует со щелочами при сплавлении:
Аl2Oз + NaOH = NaAlO2 +
Оксид алюминия Al2O3
1) Нахождение в природе: входит в состав широко распространённых в земной коре минералов и некоторых полудрагоценных и драгоценных камней – рубина, сапфира, граната, изумруда, александрита, аквамарина.
2) Химические свойства:
а) реагирует с кислотами:
Al2O3 + 3H2SO4 > Al2(SO4)3 + 3H2O
Al2O3 + 6H+ + 3SO42- > 2Al3+ + 3SO42- + 3H2O
Al2O3 + 6H+ > 2Al3+ + 3H2O
б) реагирует со щелочами при сплавлении:
Al2O3 + 2NaOH > 2NaAlO2 + H2O
Al2O3 + 2Na+ + 2OH- > 2Na+ + 2AlO2- + H2O
Al2O3 + 2OH- > 2AlO2- + H2O
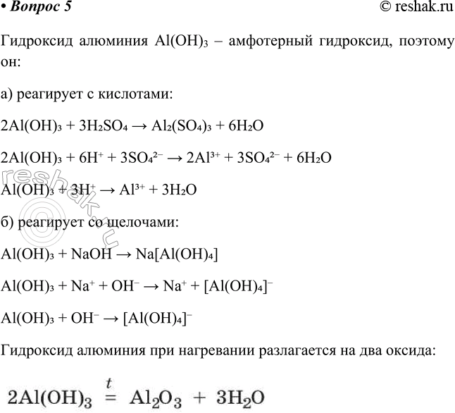
5. Гидроксид алюминия — амфотерный гидроксид, поэтому он:
а) реагирует с кислотами (напишите пример и ионные уравнения):
б) реагирует со щелочами (напишите ионные уравнения).
Аl(ОН)3 = NaOH = Na[Al(OH)]
Гидроксид алюминия при нагревании разлагается на два оксида.
Аl(OН)3 = ________ +________
Гидроксид алюминия Al(OH)3 – амфотерный гидроксид, поэтому он:
а) реагирует с кислотами:
2Al(OH)3 + 3H2SO4 > Al2(SO4)3 + 6H2O
2Al(OH)3 + 6H+ + 3SO42- > 2Al3+ + 3SO42- + 6H2O
Al(OH)3 + 3H+ > Al3+ + 3H2O
б) реагирует со щелочами:
Al(OH)3 + NaOH > Na[Al(OH)4]
Al(OH)3 + Na+ + OH- > Na+ + [Al(OH)4]-
Al(OH)3 + OH- > [Al(OH)4]-
Гидроксид алюминия при нагревании разлагается на два оксида
