Упражнение 1.3 ГДЗ Мерзляк 10 класс Углубленный уровень (Алгебра)
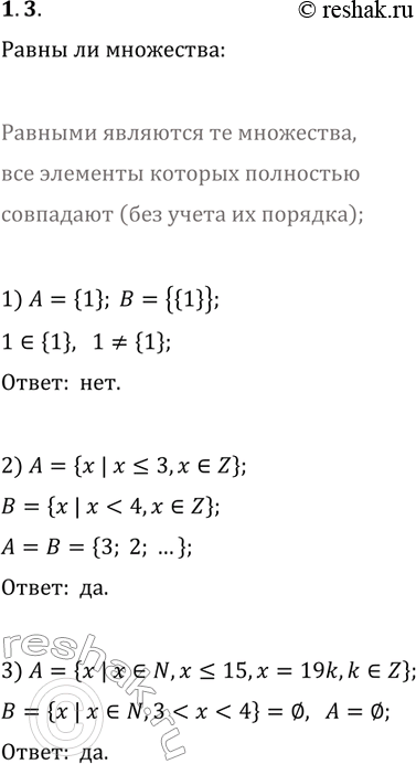
1.3. Равны ли множества А и В: 1) A={1}, B={{1}}; 2) A={x | x?3, x?Z}, B={x | x 3) A={x | x?N, x?15, x=19k, k?Z}, B={x | x?N, 3 *Цитирирование задания со ссылкой на учебник производится исключительно в учебных целях для лучшего понимания разбора решения задания.
Ниже вариант решения задания из учебника Мерзляк, Номировский, Поляков 10 класс, Просвещение:
1.3. Равны ли множества А и В:
1) A={1}, B={{1}};
2) A={x | x?3, x?Z}, B={x | x
3) A={x | x?N, x?15, x=19k, k?Z}, B={x | x?N, 3

