Упражнение 38.16 ГДЗ Мерзляк 10 класс Углубленный уровень (Алгебра)
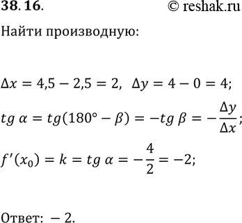
38.16. К графику функции f в точке с абсциссой x_0 проведена касательная (рис. 38.11). Найдите ftask(x_0). *Цитирирование задания со ссылкой на учебник производится исключительно в учебных целях для лучшего понимания разбора решения задания.

Ниже вариант решения задания из учебника Мерзляк, Номировский, Поляков 10 класс, Просвещение:
38.16. К графику функции f в точке с абсциссой x_0 проведена касательная (рис. 38.11). Найдите ftask(x_0).
