Упражнение 436 ГДЗ Бабайцева 10-11 класс (Русский язык)
436. Прочитайте стихотворение В. М. Тушновой. Улыбаюсь, а сердце плачет в одинокие вечера. Я люблю тебя. Это значит — Я желаю тебе добра.



Ниже вариант решения задания из учебника Бабайцева 10-11 класс, Просвещение:
436. Прочитайте стихотворение В. М. Тушновой.
Улыбаюсь, а сердце плачет
в одинокие вечера.
Я люблю тебя.
Это значит —
Я желаю тебе добра.
Это значит, моя отрада,
слов не надо,
и встреч не надо,
и не надо моей печали,
и не надо моей тревоги,
и не надо, чтобы в дороге
мы рассветы с тобой встречали.
Вот и старость вдали маячит,
и о многом забыть пора.
Я люблю тебя.
Это значит —
я желаю тебе добра.
Значит, как мне тебя покинуть,
как мне память из сердца вынуть,
как не греть твоих рук озябших,
непосильную ношу взявших?
Кто же скажет, моя отрада,
что нам надо,
а что не надо,
посоветует, как же быть?
Нам никто об этом не скажет,
и никто пути не укажет,
и никто узла не развяжет...
Кто сказал, что легко любить?
Спишите стихотворение.
Улыбаюсь (определённо-личное), а сердце плачет
в одинокие вечера.
Я люблю тебя.
Это значит –
Я желаю тебе добра.
Это значит, моя отрада,
слов не надо, (безличное)
и встреч не надо, (безличное)
и не надо моей печали, (безличное)
и не надо моей тревоги, (безличное)
и не надо, (безличное) чтоб в дороге
мы рассветы с тобой встречали.
Вот и старость вдали маячит,
и о многом забыть пора. (безличное)
Я люблю тебя.
Это значит –
Я желаю тебе добра.
Значит, (безличное) как мне тебя покинуть, (безличное)
как мне память из сердца вынуть, (безличное)
как не греть твоих рук озябших, (безличное)
непосильную ношу взявших?
Кто же скажет, моя отрада,
что нам надо, (безличное)
а что не надо, (безличное)
посоветует, как же быть? (безличное)
Нам никто об этом не скажет,
и никто пути не укажет,
и никто узла не развяжет…
Кто сказал, что легко любить? (безличное)
Определите тему текста. Укажите ключевые слова. Обратите внимание на последнюю строчку. Какие строчки повторяются дважды? Почему?
Подчеркните все члены предложения.
• Тема текста: трудности любви.
Ключевые слова: люблю; желаю добра; моя отрада; слов не надо; не надо печали; не надо тревоги; забыть пора; как тебя покинуть; как память из сердца вынуть; как не греть твоих рук озябших; моя отрада; никто пути не укажет; никто узла не развяжет; легко любить.
Последняя строчка «Кто сказал, что легко любить?» говорит о том, что любовь не всегда проста и может вызывать трудности в её выражении и сохранении отношений.
Дважды повторяются такие строчки:
Я люблю тебя.
Это значит –
я желаю тебе добра.
Эти строчки дважды повторяются, чтобы подчеркнуть, что любовь означает желание добра тому, кого ты любишь.
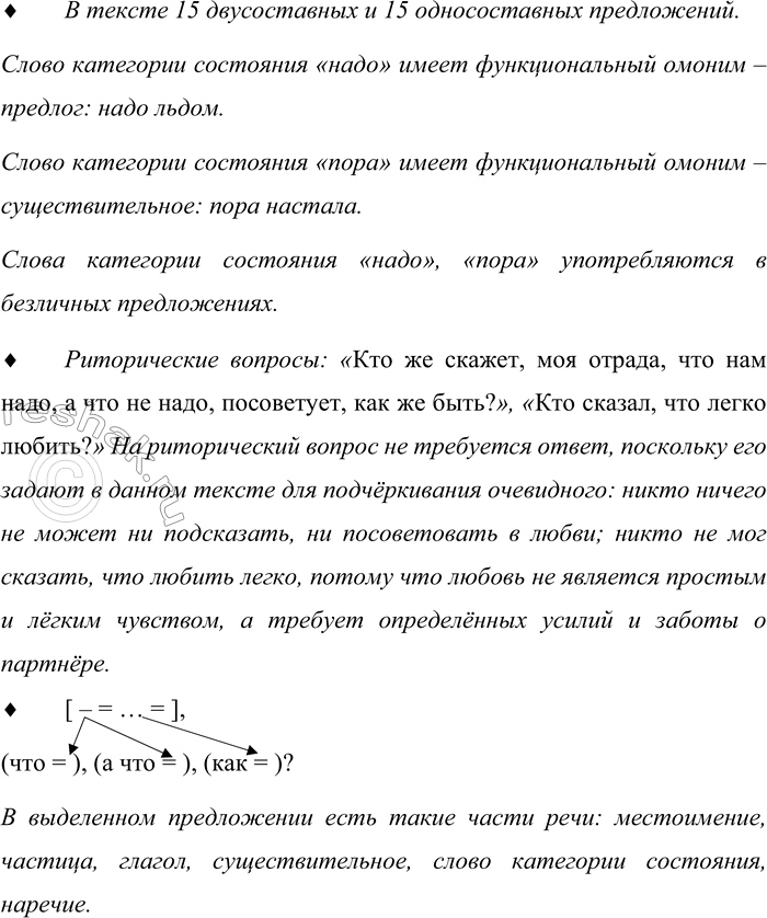
Сколько двусоставных предложений? Сколько односоставных? Определите виды односоставных предложений. К какой части речи относятся выделенные слова? Имеют ли они функциональные омонимы? В каком виде односоставных предложений они употребляются?
• В тексте 15 двусоставных и 15 односоставных предложений.
Слово категории состояния «надо» имеет функциональный омоним – предлог: надо льдом.
Слово категории состояния «пора» имеет функциональный омоним – существительное: пора настала.
Слова категории состояния «надо», «пора» употребляются в безличных предложениях.
Найдите риторические вопросы. Какие есть доказательства квалификации этой разновидности вопросов?
• Риторические вопросы: «Кто же скажет, моя отрада, что нам надо, а что не надо, посоветует, как же быть?», «Кто сказал, что легко любить?» На риторический вопрос не требуется ответ, поскольку его задают в данном тексте для подчёркивания очевидного: никто ничего не может ни подсказать, ни посоветовать в любви; никто не мог сказать, что любить легко, потому что любовь не является простым и лёгким чувством, а требует определённых усилий и заботы о партнёре.
Составьте схему выделенного предложения. Какие части речи есть в этом предложении?
В выделенном предложении есть такие части речи: местоимение, частица, глагол, существительное, слово категории состояния, наречие.
