Упражнение 239 ГДЗ Гусарова 10 класс (Русский язык)
239. Прочитайте и запишите орфографически корректно затранскрибированные такты (фонетические слова). [|эж’:у], [ш:уръ], [б’иэ ж:алъс’т’и], [шtask:укъ] Затранскрибируйте такты. Составьте ряд позиционных чередований звуков, представляющих фонему .
![Решение задачи: 239. Прочитайте и запишите орфографически корректно затранскрибированные такты (фонетические слова). [|эж’:у], [ш:уръ], [б’иэ ж:алъс’т’и], [шtask:укъ] Затранскрибируйте такты. Составьте ряд позиционных чередований звуков, представляющих фонему .](solutions/russian/10/638/1-239.png)
Ниже вариант решения задания из учебника Гусарова 10 класс, Просвещение:
239. Прочитайте и запишите орфографически корректно затранскрибированные такты (фонетические слова).
[|эж’:у], [ш:уръ], [б’иэ ж:алъс’т’и], [шtask:укъ]
Затранскрибируйте такты. Составьте ряд позиционных чередований звуков, представляющих фонему .
С другом, с кошкой, с тётей, с дядей, с шурином, с женой, с человеком, с щенком.
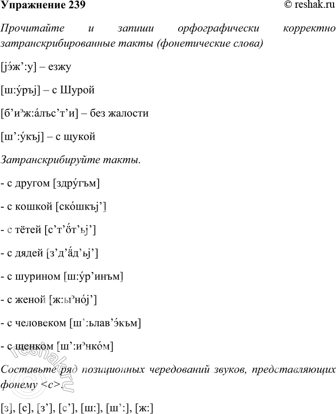
Прочитайте и запиши орфографически корректно затранскрибированные такты (фонетические слова)
[jэж’:у] – езжу
[ш:уръj] – с Шурой
[б’иэж:алъс’т’и] – без жалости
[ш’:укъj] – с щукой
Затранскрибируйте такты.
- с другом [здругъм]
- с кошкой [скошкъj’]
- с тётей [с’т’oт’ьj’]
- с дядей [з’д’aд’ьj’]
- с шурином [ш:ур’инъм]
- с женой [ж:ыэноj’]
- с человеком [ш’:ьлав’экъм]
- с щенком [ш’:иэнком]
Составьте ряд позиционных чередований звуков, представляющих фонему .
[з], [с], [з’], [с’], [ш:], [ш’:], [ж:]
