Упражнение 12.2 ГДЗ Мерзляк 11 класс Базовый уровень (Алгебра)
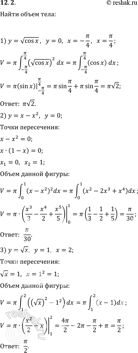
12.2. Найдите объём тела, образованного вращением вокруг оси абсцисс фигуры, ограниченной линиями: 1) y=v(cos(x)), y=0, x=-?/4, x=?/4; 2) y=x-x^2, y=0; 3) y=vx, y=1, x=2.

Ниже вариант решения задания из учебника Мерзляк, Номировский, Полонский 11 класс, Просвещение:
12.2. Найдите объём тела, образованного вращением вокруг оси абсцисс фигуры, ограниченной линиями:
1) y=v(cos(x)), y=0, x=-?/4, x=?/4;
2) y=x-x^2, y=0;
3) y=vx, y=1, x=2.
