Упражнение 18.19 ГДЗ Мерзляк 11 класс Базовый уровень (Алгебра)
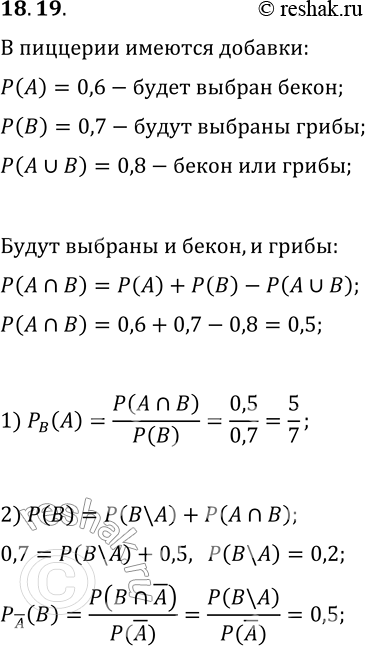
18.19. Пиццерия предлагает по желанию посетителя добавлять в пиццу бекон и/или грибы. Вероятность того, что посетитель попросит добавить бекон, равна 0,6, а грибы — 0,7.

Ниже вариант решения задания из учебника Мерзляк, Номировский, Полонский 11 класс, Просвещение:
18.19. Пиццерия предлагает по желанию посетителя добавлять в пиццу бекон и/или грибы. Вероятность того, что посетитель попросит добавить бекон, равна 0,6, а грибы — 0,7. Вероятность же того, что посетитель попросит добавить в пиццу бекон или грибы, равна 0,8. Найдите вероятность того, что:
1) посетитель попросит добавить бекон, если известно, что он уже попросил добавить грибы;
2) посетитель попросит добавить грибы, если известно, что он не любит бекон.
