Упражнение 607 ГДЗ Колягин Ткачёва 8 класс (Алгебра)
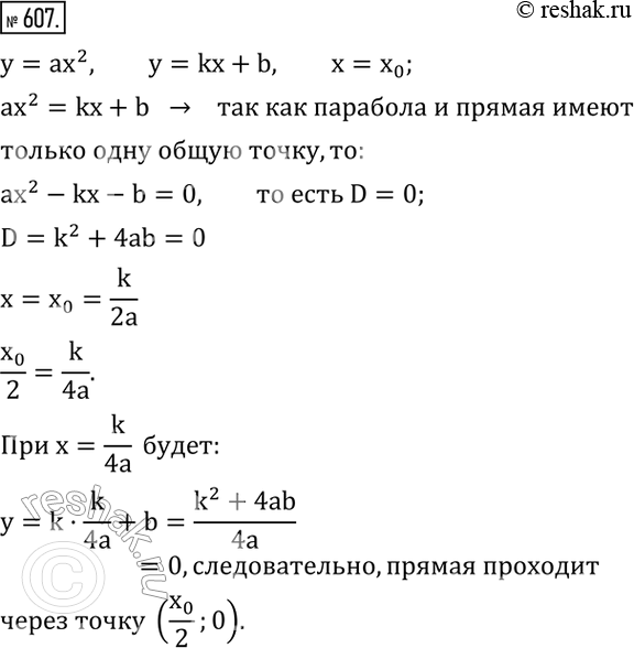
607. Пусть парабола y=ax^2 и прямая y=kx+b имеют только одну общую точку и абсцисса этой точки равна x_0. Доказать, что эта прямая проходит через точку (x_0 /2;

Ниже вариант решения задания из учебника Колягин, Ткачёва, Фёдорова 8 класс, Просвещение:
607. Пусть парабола y=ax^2 и прямая y=kx+b имеют только одну общую точку и абсцисса этой точки равна x_0. Доказать, что эта прямая проходит через точку (x_0 /2; 0).
