Упражнение 1606 ГДЗ Макарычев Миндюк 9 класс (Углубленный) (Алгебра)
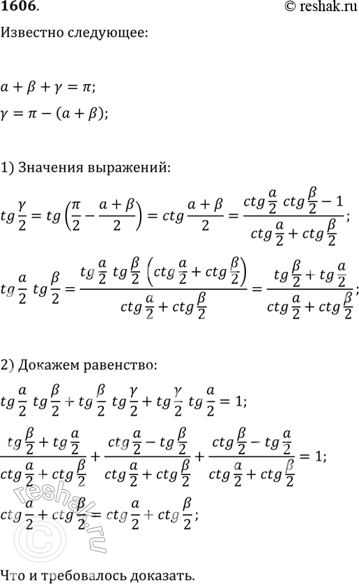
1606. Докажите, что если ?, ?, ? — углы треугольника, то верно равенство tg(?/2)tg(?/2)+tg(?/2)tg(?/2)+tg(?/2)tg(?/2)=1.

Ниже вариант решения задания из учебника Макарычев, Миндюк, Нешков 9 класс, Просвещение:
1606. Докажите, что если ?, ?, ? — углы треугольника, то верно равенство
tg(?/2)tg(?/2)+tg(?/2)tg(?/2)+tg(?/2)tg(?/2)=1.
