Упражнение 883 ГДЗ Колягин Ткачёва 11 класс (Алгебра)
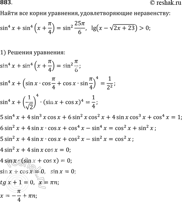
883 Найти все корни уравнения sin4x + sin4(x + пи/4) = sin2 25пи/6, удовлетворяющие неравенству lg(x - корень 2x + 23) >




Ниже вариант решения задания из учебника Колягин, Ткачёва, Фёдорова 11 класс, Просвещение:
883 Найти все корни уравнения sin4x + sin4(x + пи/4) = sin2 25пи/6, удовлетворяющие неравенству lg(x - корень 2x + 23) > 0.
