Упражнение 103 ГДЗ Колягин Ткачёва 7 класс (Алгебра)
Выразить в метрах: 1) 28 см; 2) 5 см; 3) 3 дм; 4) 4 мм; 5) 2 м 6 см; 6) 44 м 5 дм 3 мм.


Ниже вариант решения задания из учебника Колягин, Ткачёва, Фёдорова 7 класс, Просвещение:
Выразить в метрах:
1) 28 см; 2) 5 см; 3) 3 дм;
4) 4 мм; 5) 2 м 6 см; 6) 44 м 5 дм 3 мм.
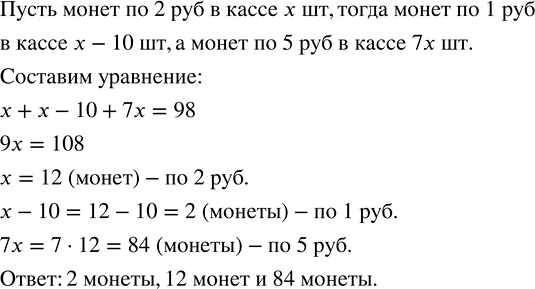
В кассе лежит 98 монет по 1, 2, 5 р. Монет по 2 р. на 10 больше, чем монет по 1 р., а монет по 5 р. в 7 раз больше, чем монет по 2 р. Сколько в кассе монет по 1, 2, 5 р. в отдельности?
