Упражнение 37.5 ГДЗ Мордкович Семенов 9 класс (Алгебра)
37.5. У испытания 3 элементарных события (исхода испытания). При проведении испытания возможны, соответственно, 2^3=8 случайных событий. Наудачу выбирают одно из них.


Ниже вариант решения задания из учебника Мордкович, Семенов, Александрова 9 класс, Бином:
37.5. У испытания 3 элементарных события (исхода испытания). При проведении испытания возможны, соответственно, 2^3=8 случайных событий. Наудачу выбирают одно из них. Какова вероятность того, что это событие:
а) невозможно;
б) достоверно;
в) элементарное;
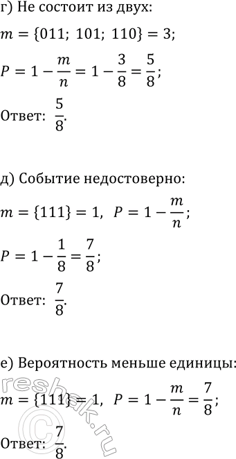
г) не состоит из двух элементарных событий;
д) недостоверно;
е) вероятность которого меньше единицы?
