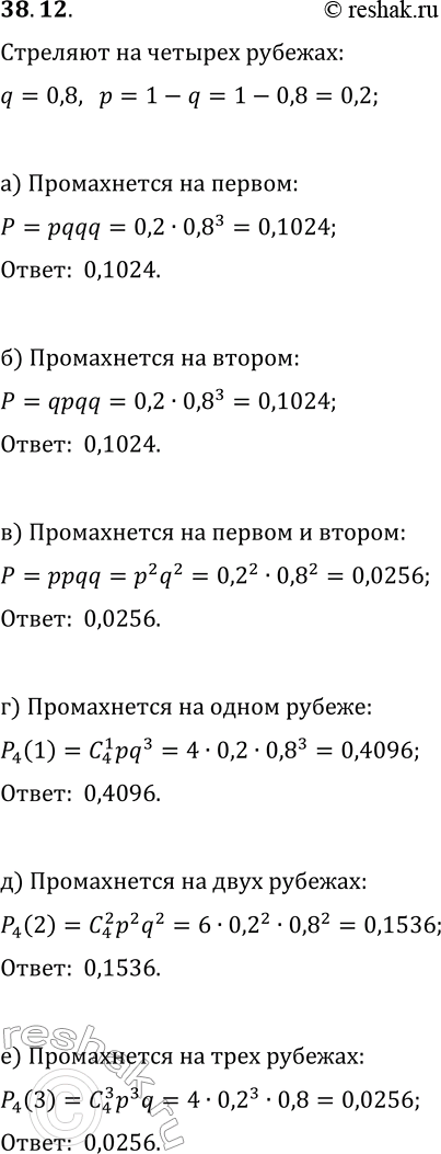
Упражнение 38.12 ГДЗ Мордкович Семенов 9 класс (Алгебра)
38.12. В течение гонки биатлонист стреляет на четырёх рубежах. На каждом из рубежей вероятность того, что он не промахнётся ни разу, равна 0,8.

Ниже вариант решения задания из учебника Мордкович, Семенов, Александрова 9 класс, Бином:
38.12. В течение гонки биатлонист стреляет на четырёх рубежах. На каждом из рубежей вероятность того, что он не промахнётся ни разу, равна 0,8. Какова вероятность того, что он промахнётся только на:
а) первом рубеже;
б) втором рубеже;
в) первом и втором рубежах;
г) одном рубеже;
д) двух рубежах;
е) трёх рубежах?
