Упражнение 4.174 ГДЗ Виленкин Жохов 6 класс Часть 2, Просвещение (Математика)
4.174. Сравните значение выражения с данным числом: а) -45 + (-55) и -100; в) -136 + (-144) и -290; б) -67 + (-39) и -105;



Ниже вариант решения задания из учебника Виленкин, Жохов, Чесноков 6 класс, Просвещение:
4.174. Сравните значение выражения с данным числом:
а) -45 + (-55) и -100; в) -136 + (-144) и -290;
б) -67 + (-39) и -105; г) -149 + (-237) и -396.
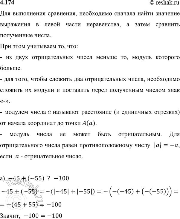
Для выполнения сравнения, необходимо сначала найти значение выражения в левой части неравенства, а затем сравнить полученные числа.
При этом учитываем то, что:
- из двух отрицательных чисел меньше то, модуль которого больше.
- для того, чтобы сложить два отрицательных числа, необходимо сложить их модули и поставить перед полученным числом знак «-».
- модулем числа a называют расстояние (в единичных отрезках) от начала координат до точки A(a).
- модуль числа не может быть отрицательным. Для отрицательного числа равен противоположному числу |a|=-a, если a - отрицательное число.
а) -45+(-55) ? -100
-45+(-55)=-(|-45|+|-55|)=-(-(-45)+(-(-55)))=
=-(45+55)=-100
Значит, -100=-100
б) -67+(-39) ? -105
-67+(-39)=-(|-67|+|-39|)=-(-(-67)+(-(-39)))=
=-(67+39)=-106
|-106|=-(-106)=106
|-105|=-(-105)=105
106>105, значит, -67+(-39)
в) -136+(-144) ? -290
-136+(-144)=-(|-136|+|-144|)=
=-(-(-136)+(-(-144)))=-(136+144)=-280
|-280|=-(-280)=280
|-290|=-(-290)=290
280-290
г) -149+(-237) ? -396
-149+(-237)=-(|-149|+|-237|)=-(-(-149)+(-(-237)))=
=-(149+237)=-386
|-386|=-(-386)=386
|-396|=-(-396)=396
386-396
