Проверьте себя (тест) Глава 7 ГДЗ Дорофеев Суворова 7 класс (Алгебра)
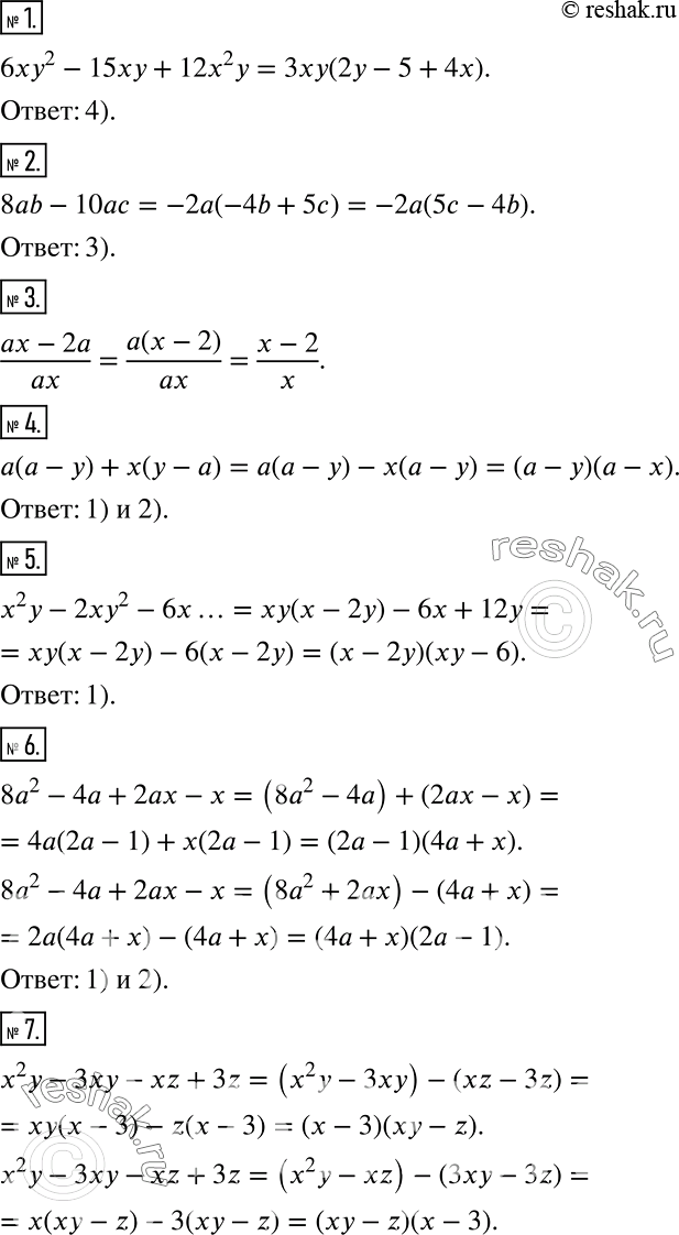
Проверьте себя (тест) 1 Укажите общий множитель, который можно вынести за скобки в многочлене 6ху2 - 15ху + 12х2у. 1) 6ху2 2) 6ху 3) 3ху2 4) 3ху 2 Дан многочлен 8ab - 10ас.



Ниже вариант решения задания из учебника Дорофеев, Суворова, Бунимович 7 класс, Просвещение:
Проверьте себя (тест)
1 Укажите общий множитель, который можно вынести за скобки в многочлене 6ху2 - 15ху + 12х2у.
1) 6ху2
2) 6ху
3) 3ху2
4) 3ху
2 Дан многочлен 8ab - 10ас. Вынесите за скобки множитель -2а.
1) -2а(4аb - 5ас)
2) -2а(4b + 5с)
3) -2а(5с - 4b)
4) -2а(5ас - 4ab)
3 Сократите дробь (ах-2а)/ax.
4 В каких случаях выражение а(а - у) + х(у - а) разложено на множители правильно?
1) (а - у)(а - х)
2) (у - а)(х - а)
3) (а - у)(х - а)
4) (у - а)(а - х)
5 Какой из одночленов нужно вписать вместо многоточия в многочлен х2у - 2ху2 - 6х ... , чтобы его можно было разложить на множители способом группировки?
1) +12у
2) +6у
3) -2у
4) -12у
6 Для разложения многочлена 8а2 - 4а + 2ах - х на множители его члены сгруппировали:
1) (8а2 - 4а) + (2аx - х)
2) (8а2 + 2аx) - (4а + х)
3) (8а2 - х) - (4а - 2ах)
Какие из этих способов группировки подходят для того, чтобы выполнить разложение на множители?
7 Разложите на множители многочлен х2у - 3ху - хz + 3z.
8 Какое из выражений нельзя разложить на множители, используя формулу разности квадратов?
1) 8x2 - у2
2) 0,01а2 - b2
3) 9с4 - 16
4) 25m2 - 81n2
9 Разложите на множители 0,25х2у2 - z2.
10 Сократите дробь (4a2-4a+1)/(4a2-1).
1) 1/(2a+1)
2) (2a-1)/(2a+1)
3) 1/(4a+1)
4) (4a-1)/(4a+1)
11 Упростите выражение (с - 2)(с + 2 )-(с - 1)2
1)с - 5
2) -2с - 3
3) -3
4) -1.
12 Какой двучлен можно разложить на множители, используя формулу суммы кубов?
1) 9х3 + 27а3
2) 9x3 - 27а3
3) 8x3 + 27а3
4) 8x3 - 27а3
13 Закончите разложение на множители: 64m3 - 1 = (4m - 1)(... ).
1) m2 + m + 1
2) 16m2 + 8m +1
3) 16m2 + 4m + 1
4) 16m2 - 4m + 1
14 Разложите на множители у4 - 81.
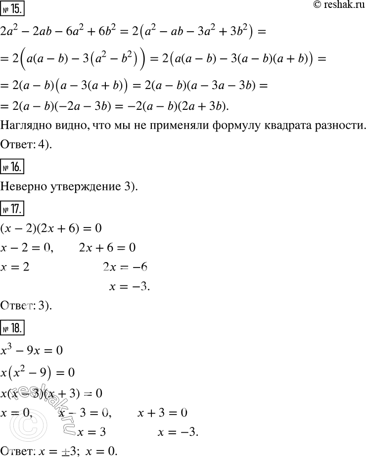
15 Какой из способов не применяется при разложении на множители многочлена 2а2 - 2ab - 6a2 + 6b2?
1) вынесение за скобки общего множителя
2) группировка
3) формула разности квадратов
4) формула квадрата разности
16 Какое из утверждений неверно?
1) если произведение двух чисел равно нулю, то хотя бы одно из этих чисел равно нулю
2) если хотя бы одно из двух чисел равно нулю, то их произведение равно нулю
3) если хотя бы одно из двух чисел не равно нулю, то произведение этих чисел не равно нулю
4) если произведение двух чисел не равно нулю, то ни одно из этих чисел не равно нулю
17 Решите уравнение (x - 2)(2x + 6) — 0.
1) х = 2
2) х = —3
3) х = 2, х = -3
4) х = -2, х = 3
18 Найдите корни уравнения x3 - 9x = 0.
