Упражнение 135 ГДЗ Колягин Ткачёва 7 класс (Алгебра)
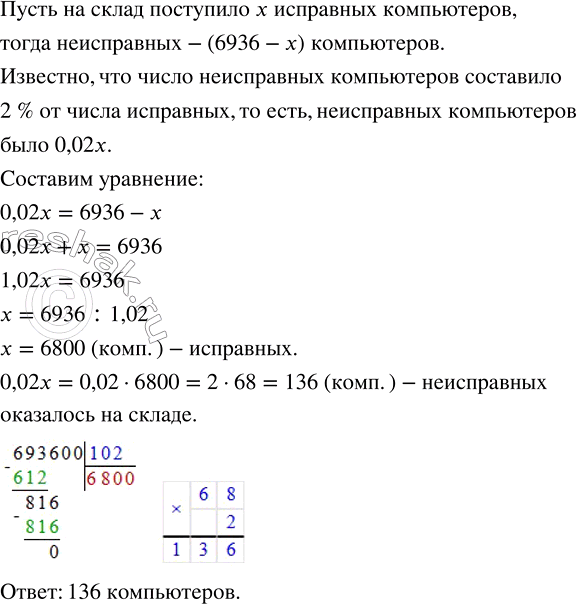
На склад поступило 6936 компьютеров, причём число неисправных компьютеров составило 2 % от числа исправных. Сколько неисправных компьютеров оказалось на складе?Записать произведение в виде степени:


Ниже вариант решения задания из учебника Колягин, Ткачёва, Фёдорова 7 класс, Просвещение:
На склад поступило 6936 компьютеров, причём число неисправных компьютеров составило 2 % от числа исправных. Сколько неисправных компьютеров оказалось на складе?
Записать произведение в виде степени:
1) 2•2•2•2•2•2;
2) 1/3•1/3•1/3•1/3•1/3;
3) x•x•x•x;
4) m•m•m•m•m;
5) (x-y)•(x-y)•(x-y);
6) m/n•m/n•m/n•m/n•m/n.
