Упражнение 71 ГДЗ Колягин Ткачёва 7 класс (Алгебра)
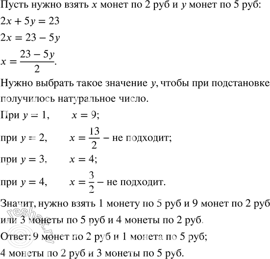
Записать число, обратное данному: 45, 9/17, 6/23, 1 5/6. Сколько монет по 2 р. и 5 р. нужно взять, чтобы набрать 23 р.?


Ниже вариант решения задания из учебника Колягин, Ткачёва, Фёдорова 7 класс, Просвещение:
Записать число, обратное данному: 45, 9/17, 6/23, 1 5/6.
Сколько монет по 2 р. и 5 р. нужно взять, чтобы набрать 23 р.?
