Упражнение 76 ГДЗ Колягин Ткачёва 7 класс (Алгебра)
Ваня прочитал 2/7 книги. Оказалось, что оставшаяся часть книги на 84 страницы больше прочитанной. Сколько всего страниц в книге?(Устно.) При каких значениях x уравнение обращается в верное равенство:


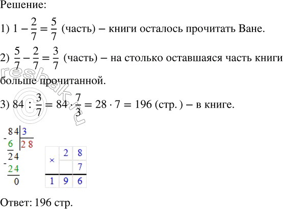
Ниже вариант решения задания из учебника Колягин, Ткачёва, Фёдорова 7 класс, Просвещение:
Ваня прочитал 2/7 книги. Оказалось, что оставшаяся часть книги на 84 страницы больше прочитанной. Сколько всего страниц в книге?
(Устно.) При каких значениях x уравнение обращается в верное равенство:
1) x+5=-3;
2) 2x-1=0;
3) x/5=6/7.
4) 3/8=x/2.
