Упражнение 77 ГДЗ Колягин Ткачёва 7 класс (Алгебра)
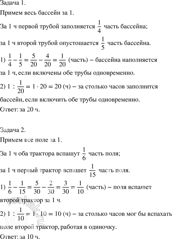
1) Первой трубой бассейн заполняется за 4 ч, а второй трубой полный бассейн опустошается за 5 ч. За какое время заполнится бассейн, если включить обе трубы одновременно при пустом бассейне?


Ниже вариант решения задания из учебника Колягин, Ткачёва, Фёдорова 7 класс, Просвещение:
1) Первой трубой бассейн заполняется за 4 ч, а второй трубой полный бассейн опустошается за 5 ч. За какое время заполнится бассейн, если включить обе трубы одновременно при пустом бассейне?
2) Два трактора вспахали поле за 6 ч. Первый трактор, работая один, мог бы вспахать его за 15 ч. За какое время мог бы вспахать поле второй трактор, работая в одиночку?
Есть ли среди чисел -1; 1/2; 0 корень уравнения:
1) 4(x-1)=2x-3;
2) 3(x+2)=4+2x;
3) 7(x+1)-6x=10;
4) 5(x+1)-4x=4.
