Вариант 1 Самостоятельная работа 12 ГДЗ Самостоятельные и контрольные работы Босова 7 класс (Информатика)
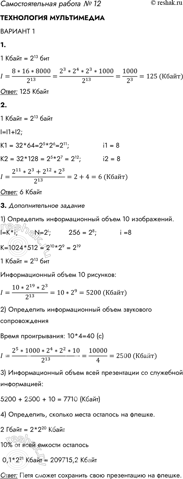
Самостоятельная работа № 12 ТЕХНОЛОГИЯ МУЛЬТИМЕДИА ВАРИАНТ 1 1. Каков информационный объём в килобайтах моноаудиофайла длительностью звучания 16 секунд при глубине звука 8 бит и частоте 8000 Гц?

Ниже вариант решения задания из учебника Босова, Босова, Лобанов 7 класс, Просвещение:
Самостоятельная работа № 12
ТЕХНОЛОГИЯ МУЛЬТИМЕДИА
ВАРИАНТ 1
1. Каков информационный объём в килобайтах моноаудиофайла длительностью звучания 16 секунд при глубине звука 8 бит и частоте 8000 Гц?
1 Кбайт = 213 бит
I=(8*16*8000)/2^13 =(2^3*2^4*2^3*1000)/2^13 =1000/2^3 =125 (Кбайт)
Ответ: 125 Кбайт
2. Документ состоит из текстовой и графической информации. Текст содержит 32 строки по 64 символов в каждой строке; информационный вес одного символа — 1 байт. Размеры графического изображения 32 х 128 пикселей; каждый пиксель кодируется 8 битами. Каков информационный объём этого документа? Ответ выразите в килобайтах.
1 Кбайт = 213 байт
I=I1+I2;
K1 = 32*64=25*26=211; i1 = 8
K2 = 32*128 = 25*27 = 212; i2 = 8
I=(2^11*2^3+2^12*2^3)/2^13 =2+4=6 (Кбайт)
Ответ: 6 Кбайт
3. Дополнительное задание. Петя решил создать слайд-шоу со звуковым сопровождением. В слайд-шоу последовательно воспроизводится 10 неповторяющихся изображений, размером 1024 х 512 точек, кодированных с использованием цветовой палитры, содержащей 256 цветов. Каждый слайд проигрывается 4 секунды; переключение слайдов является мгновенным. На протяжении всего слайд-шоу проигрывается моноаудиофайл, кодированный с частотой дискретизации 32 000 Гц при глубине звука 16 бит. Известно, что сжатия изображений и звука не производилось, а вся служебная информация об организации слайд-шоу занимает 10 Кбайт. Сможет ли Петя сохранить своё слайд-шоу на флешке ёмкостью 2 Гбайт, если известно, что она уже заполнена на 90%?
1) Определить информационный объем 10 изображений.
I=K*i; N=2i; 256 = 28; i =8
К=1024*512 = 210*29 = 219
1 Кбайт = 213 бит
Информационный объем 10 рисунков:
I=(10*2^19*2^3)/2^13 =10*2^9=5200 (Кбайт)
2) Определить информационный объем звукового сопровождения
Время проигрывания: 10*4=40 (с)
I=(2^5*1000*2^4*2^2*10)/2^13 =10000/4=2500 (Кбайт)
3) Информационный объем всей презентации со служебной информацией:
5200 + 2500 + 10 = 7710 (Кбайт)
4) Определить, сколько места осталось на флешке.
2 Гбайт = 2*220 Кбайт
10% от всей емкости осталось
0,1*221 Кбайт = 209715,2 Кбайт
Ответ: Петя сможет сохранить свою презентацию на флешке.
