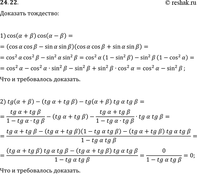
Упражнение 24.22 ГДЗ Мерзляк 10 класс Углубленный уровень (Алгебра)
24.22. Докажите тождество: 1) cos(?+?)cos(?-?)=cos^2(?)-sin^2(?); 2) tg(?+?)-(tg(?)+tg(?))-tg(?+?)tg(?)tg(?)=0. *Цитирирование задания со ссылкой на учебник производится исключительно в учебных целях для лучшего понимания разбора решения задания.

Ниже вариант решения задания из учебника Мерзляк, Номировский, Поляков 10 класс, Просвещение:
24.22. Докажите тождество:
1) cos(?+?)cos(?-?)=cos^2(?)-sin^2(?);
2) tg(?+?)-(tg(?)+tg(?))-tg(?+?)tg(?)tg(?)=0.
