Упражнение 32.23 ГДЗ Мерзляк 10 класс Углубленный уровень (Алгебра)
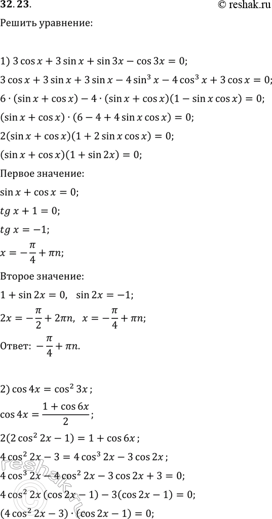
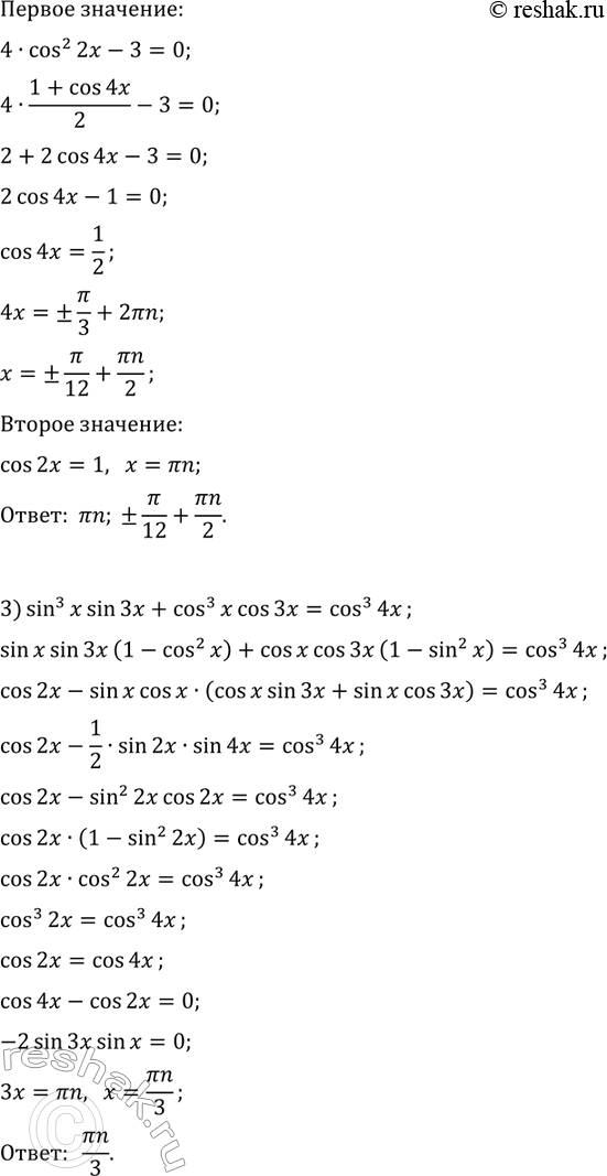
32.23. Решите уравнение: 1) 3cos(x)+3sin(x)+sin(3x)-cos(3x)=0; 2) cos(4x)=cos^2(3x); 3) sin^3(x)sin(3x)+cos^3(x)cos(3x)=cos^3(4x). *Цитирирование задания со ссылкой на учебник производится исключительно в учебных целях для лучшего понимания разбора решения задания.


Ниже вариант решения задания из учебника Мерзляк, Номировский, Поляков 10 класс, Просвещение:
32.23. Решите уравнение:
1) 3cos(x)+3sin(x)+sin(3x)-cos(3x)=0;
2) cos(4x)=cos^2(3x);
3) sin^3(x)sin(3x)+cos^3(x)cos(3x)=cos^3(4x).
