Упражнение 4.1 ГДЗ Мерзляк 10 класс Углубленный уровень (Алгебра)
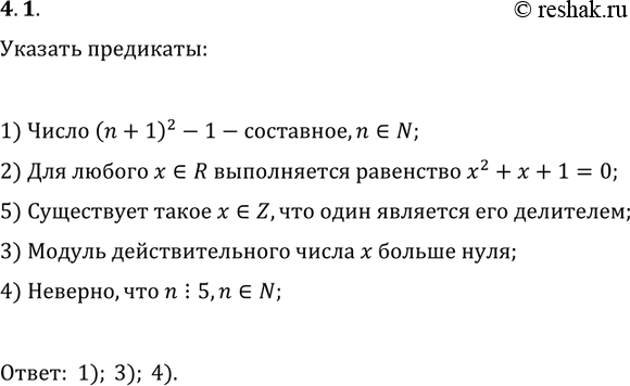
4.1. Среди данных утверждений укажите предикаты: 1) число (n+1)^2-1 — составное, n?N; 2) для любого x?R выполняется равенство x^2+x+1=0; 3) модуль действительного числа х больше нуля;

Ниже вариант решения задания из учебника Мерзляк, Номировский, Поляков 10 класс, Просвещение:
4.1. Среди данных утверждений укажите предикаты:
1) число (n+1)^2-1 — составное, n?N;
2) для любого x?R выполняется равенство x^2+x+1=0;
3) модуль действительного числа х больше нуля;
4) неверно, что n?5, n?N;
5) существует такое целое число х, что число 1 является его делителем.
