Упражнение 676 ГДЗ Колягин Ткачёва 7 класс (Алгебра)
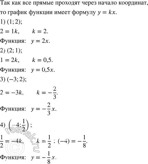
Записать формулой функцию, график которой - прямая, изображенная: 1) на рисунке 35,а; 2) на рисунке 35,б; 3) на рисунке 35,в; 4) на рисунке 35,г.Подобрать такие значения a и c, чтобы система уравнений {(x+y=5 имела:


Ниже вариант решения задания из учебника Колягин, Ткачёва, Фёдорова 7 класс, Просвещение:
Записать формулой функцию, график которой - прямая, изображенная:
1) на рисунке 35,а; 2) на рисунке 35,б;
3) на рисунке 35,в; 4) на рисунке 35,г.
Подобрать такие значения a и c, чтобы система уравнений {(x+y=5 имела: 1) единственное решение; 2) бесконечно много решений; 3) не имела решений.
ax+3y=c)+
