Упражнение 840 ГДЗ Колягин Ткачёва 7 класс (Алгебра)
Найти все целые числа n, при которых дробь (n^5+3)/(n^2+1) является целым числом. *Цитирирование задания со ссылкой на учебник производится исключительно в учебных целях для лучшего понимания разбора решения задания.

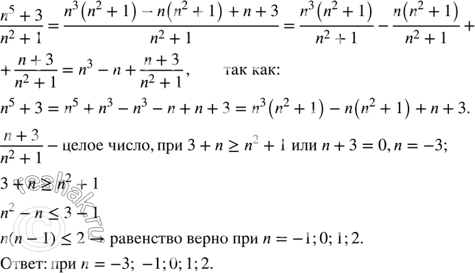
Ниже вариант решения задания из учебника Колягин, Ткачёва, Фёдорова 7 класс, Просвещение:
Найти все целые числа n, при которых дробь (n^5+3)/(n^2+1) является целым числом.
