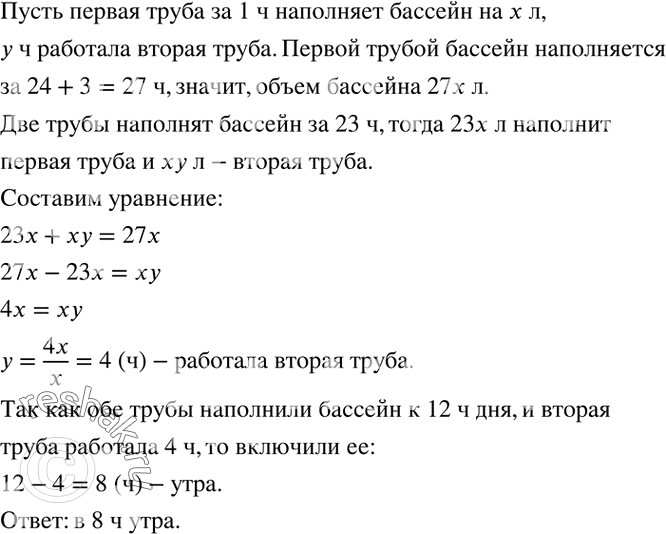
Упражнение 849 ГДЗ Колягин Ткачёва 7 класс (Алгебра)
В 13 ч в бассейн начали наливать воду из одной трубы для того, чтобы заполнить его к 16 ч следующего дня.

Ниже вариант решения задания из учебника Колягин, Ткачёва, Фёдорова 7 класс, Просвещение:
В 13 ч в бассейн начали наливать воду из одной трубы для того, чтобы заполнить его к 16 ч следующего дня. Через некоторое время включили ещё одну такую же трубу, так как потребовалось заполнить бассейн к 12 ч дня. Во сколько часов включили вторую трубу?
