Упражнение 19.10 ГДЗ Мордкович Семенов 9 класс (Алгебра)
19.10. Найдите промежутки монотонности функции y=f(x), сравните f(a) и f(b), если: а) f(x)=3x^2+12x-11, a=-2,7, b=-3,4; б) f(x)=4,7x^2-9,4x-9, a=1,8, b=2,3; в) f(x)=-1,8x^2-18x+23,6, a=-4,9, b=-3,7;


Ниже вариант решения задания из учебника Мордкович, Семенов, Александрова 9 класс, Бином:
19.10. Найдите промежутки монотонности функции y=f(x), сравните f(a) и f(b), если:
а) f(x)=3x^2+12x-11, a=-2,7, b=-3,4;
б) f(x)=4,7x^2-9,4x-9, a=1,8, b=2,3;
в) f(x)=-1,8x^2-18x+23,6, a=-4,9, b=-3,7;
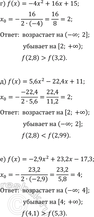
г) f(x)=-4x^2+16x+15, a=2,8, b=3,2;
д) f(x)=5,6x^2-22,4x+11, a=2,8, b=2,99;
е) f(x)=-2,9x^2+23,2x-17,3, a=4,1, b=5,3.
