Упражнение 19.8 ГДЗ Мордкович Семенов 9 класс (Алгебра)
19.8. Используя свойства числовых неравенств, докажите, что данная функция убывает: а) y=|x|+9, x?0; б) y=-|x+3|-1, x?-3; в) y=5|x-1|+4, x?1; г) y=-|x|-12, x?0;


Ниже вариант решения задания из учебника Мордкович, Семенов, Александрова 9 класс, Бином:
19.8. Используя свойства числовых неравенств, докажите, что данная функция убывает:
а) y=|x|+9, x?0;
б) y=-|x+3|-1, x?-3;
в) y=5|x-1|+4, x?1;
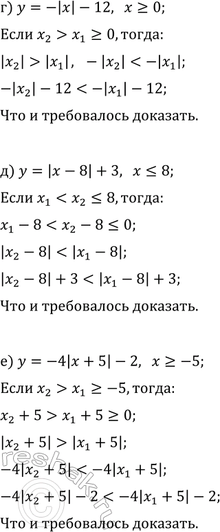
г) y=-|x|-12, x?0;
д) y=|x-8|+3, x?8;
е) y=-4|x+5|-2, x?-5.
