Упражнение 20.15 ГДЗ Мерзляк 10 класс Углубленный уровень (Алгебра)
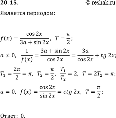
20.15. При каких значениях параметра a число ?/2 является периодом функции f(x)=cos(2x)/(3a+sin(2x))? J • 3e+sin2x *Цитирирование задания со ссылкой на учебник производится исключительно в учебных целях для лучшего понимания разбора решения задания.

Ниже вариант решения задания из учебника Мерзляк, Номировский, Поляков 10 класс, Просвещение:
20.15. При каких значениях параметра a число ?/2 является периодом функции f(x)=cos(2x)/(3a+sin(2x))?
J • 3e+sin2x
