Упражнение 27.17 ГДЗ Мерзляк 10 класс Углубленный уровень (Алгебра)
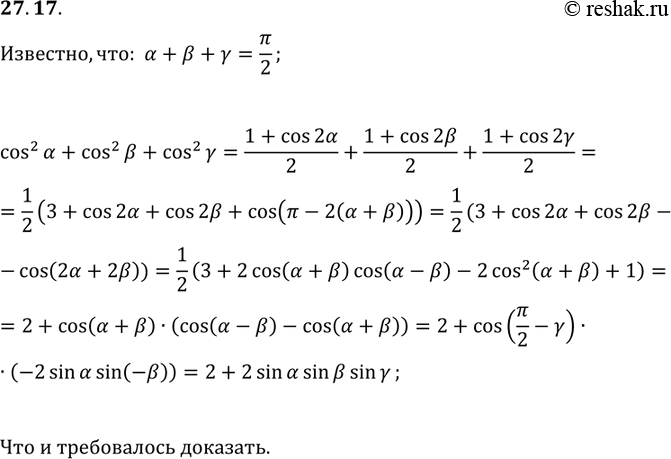
27.17. Докажите, что если ?+?+?=?/2, то имеет место тождество: cos^2(?)+cos^2(?)+cos^2(?)=2+2sin(?)sin(?)sin(?). *Цитирирование задания со ссылкой на учебник производится исключительно в учебных целях для лучшего понимания разбора решения задания.

Ниже вариант решения задания из учебника Мерзляк, Номировский, Поляков 10 класс, Просвещение:
27.17. Докажите, что если ?+?+?=?/2, то имеет место тождество:
cos^2(?)+cos^2(?)+cos^2(?)=2+2sin(?)sin(?)sin(?).
