Упражнение 27.16 ГДЗ Мерзляк 10 класс Углубленный уровень (Алгебра)
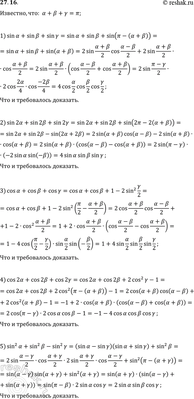
27.16. Докажите, что если ?+?+?=?, то имеет место тождество: 1) sin(?)+sin(?)+sin(?)=4cos(?/2)cos(?/2)cos(?/2); 2) sin(2?)+sin(2?)+sin(2?)=4sin(?)sin(?)sin(?); 3) cos(?)+cos(?)+cos(?)=1+4sin(?/2)sin(?/2)sin(?/2); 4) cos(2?)+cos(2?)+cos(2?)=-1-4cos(?)cos(?)cos(?); 5) sin^2(?)+sin^2(?)-sin^2(?)=2sin(?)sin(?)cos(?). *Цитирирование задания со ссылкой на учебник производится исключительно в учебных целях для лучшего понимания разбора решения задания.

Ниже вариант решения задания из учебника Мерзляк, Номировский, Поляков 10 класс, Просвещение:
27.16. Докажите, что если ?+?+?=?, то имеет место тождество:
1) sin(?)+sin(?)+sin(?)=4cos(?/2)cos(?/2)cos(?/2);
2) sin(2?)+sin(2?)+sin(2?)=4sin(?)sin(?)sin(?);
3) cos(?)+cos(?)+cos(?)=1+4sin(?/2)sin(?/2)sin(?/2);
4) cos(2?)+cos(2?)+cos(2?)=-1-4cos(?)cos(?)cos(?);
5) sin^2(?)+sin^2(?)-sin^2(?)=2sin(?)sin(?)cos(?).
