Упражнение 27.8 ГДЗ Мерзляк 10 класс Углубленный уровень (Алгебра)
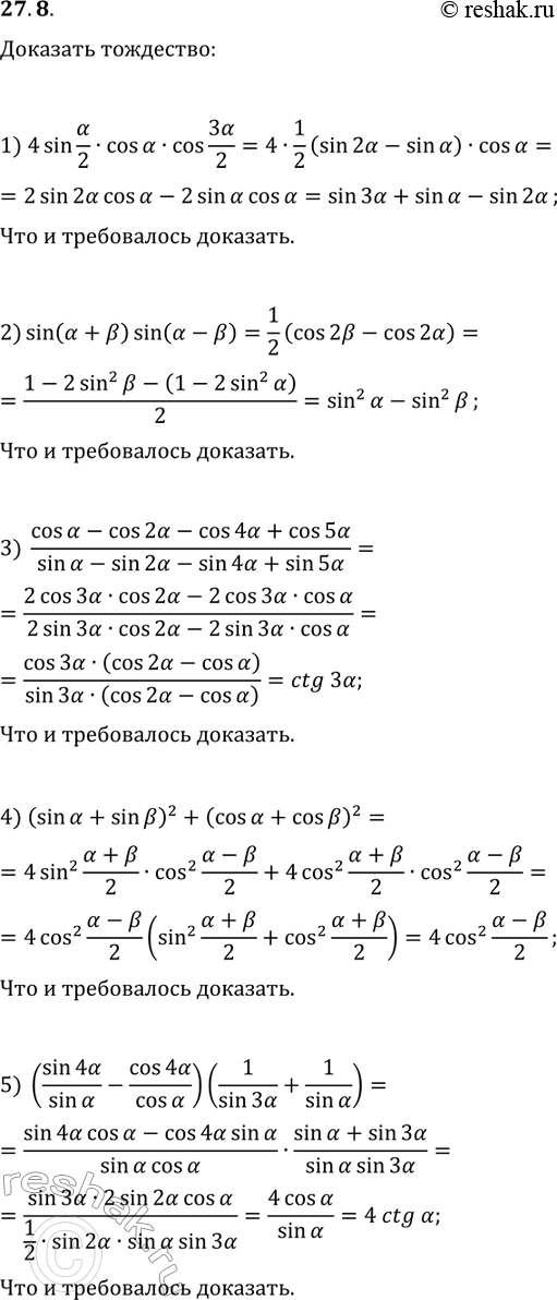
27.8. Докажите тождество: 1) sin(?)+sin(3?)-sin(2?)=4sin(?/2)cos(3?/2); 2) sin^2(?)-sin^2(?)=sin(?+?)sin(?-?); 3) (cos(?)-cos(2?)-cos(4?)+cos(5?))/(sin(?)-sin(2?)-sin(4?)+sin(5?))=ctg(3?); 4) (sin(?)+sin(?))^2+(cos(?)+cos(?))^2=4cos^2((?-?)/2); 5) (sin(4?)/sin(?)-cos(4?)/cos(?))(1/sin(3?)+1/sin(?))=4ctg(?). *Цитирирование задания со ссылкой на учебник производится исключительно в учебных целях для лучшего понимания разбора решения задания.

Ниже вариант решения задания из учебника Мерзляк, Номировский, Поляков 10 класс, Просвещение:
27.8. Докажите тождество:
1) sin(?)+sin(3?)-sin(2?)=4sin(?/2)cos(3?/2);
2) sin^2(?)-sin^2(?)=sin(?+?)sin(?-?);
3) (cos(?)-cos(2?)-cos(4?)+cos(5?))/(sin(?)-sin(2?)-sin(4?)+sin(5?))=ctg(3?);
4) (sin(?)+sin(?))^2+(cos(?)+cos(?))^2=4cos^2((?-?)/2);
5) (sin(4?)/sin(?)-cos(4?)/cos(?))(1/sin(3?)+1/sin(?))=4ctg(?).
